总投资近150亿元!昨天,浦江集中签约了这30个重大项目
2021-7-30
ぷ颩荶ゝ-°
来自浙江
浦江网
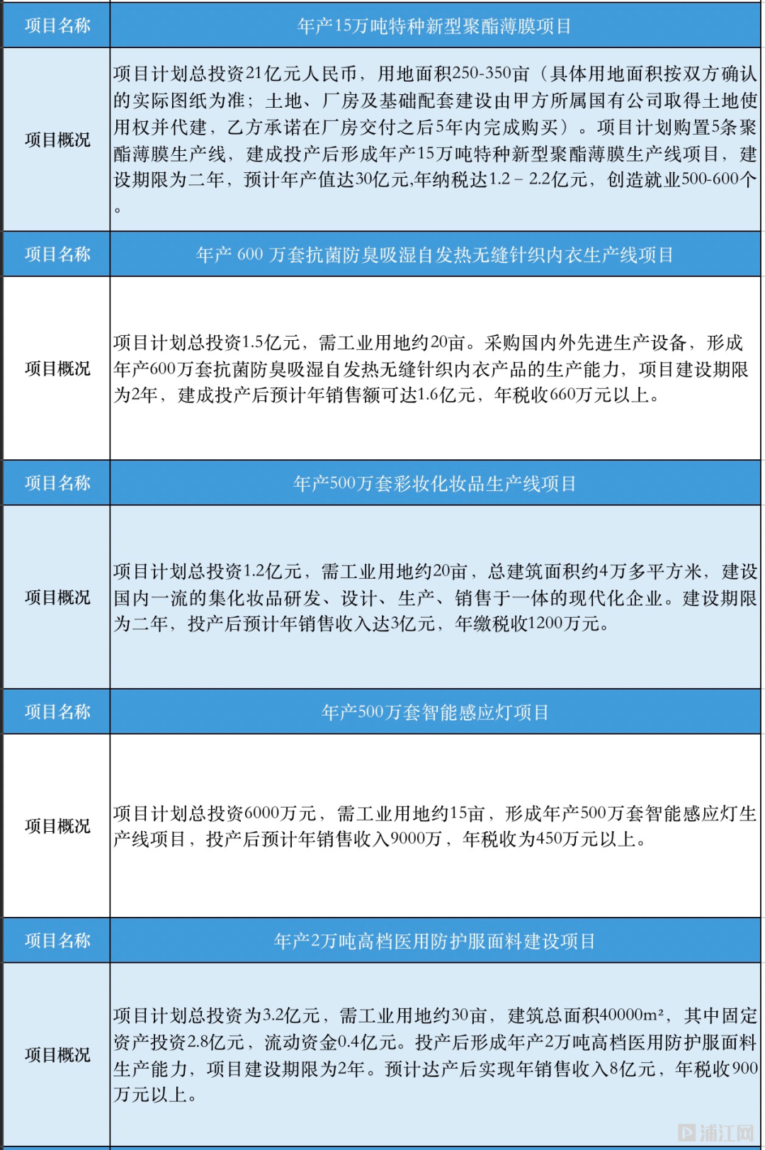
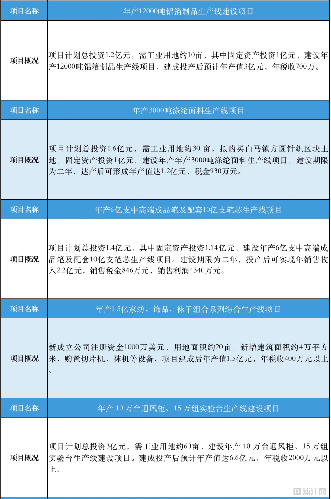
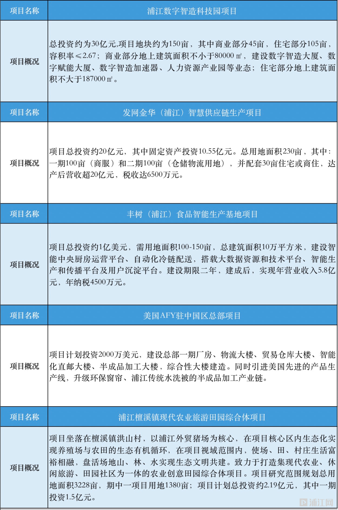
今日下午,我县举行2021年重大招商引资项目集中签约仪式。本次签约项目共30个,其中制造业项目25个,一、三产项目5个;项目共投资149.84亿元,其中制造业项目投资89.85亿元,其他项目投资59.99亿元。
让小编带你来看看有哪些项目↓↓↓
(来源:浦江发布)
特别声明:本文由浦江网APP的网友上传并发布,浦江网仅提供信息发布平台。文章仅代表发布者个人观点,不代表浦江网立场。如有异议或存在侵权问题,请举报!






游客